EN
繁体
全国咨询热线:
400-880-9779(网能)
400-872-0800(车用)
Z6·尊龙凯时国际
00842.HK
中文简体
中文繁体
English
产品与应用
Z6·尊龙凯时
网络能源解决方案
绿色储能解决方案
绿色出行解决方案
网络能源业务
通信
UPS
储能
消费类
船舶
起动电池业务
汽车
摩托车
轨道交通
船舶电池
动力电池业务
电动汽车电池
电动三轮车电池
电动自行车电池
高尔夫球车
叉车
高空作业平台
矿用防爆电池
关于Z6·尊龙凯时
企业介绍
企业介绍
企业基地
企业视频
发展历程
发展历程
人力资源
人力资源
人才招聘
薪酬福利
Z6·尊龙凯时大学
学员活动
品牌介绍
Z6·尊龙凯时
MSB
当威
雷神
Uplus
文化建设
企业文化
员工活动
Z6·尊龙凯时文苑
社会责任
公益事业
社会责任下载
绿色环保
新闻中心
企业新闻
展会预告
技术与服务
技术
科技创新
科研平台
信息成果
全球网络
全球服务网点
国内服务网点
资质荣誉
荣誉
资质
联络方式
联系方式
在线反馈
举报平台
投资者关系
股价信息
上市文件
公告及通函
财务报告
企业管治
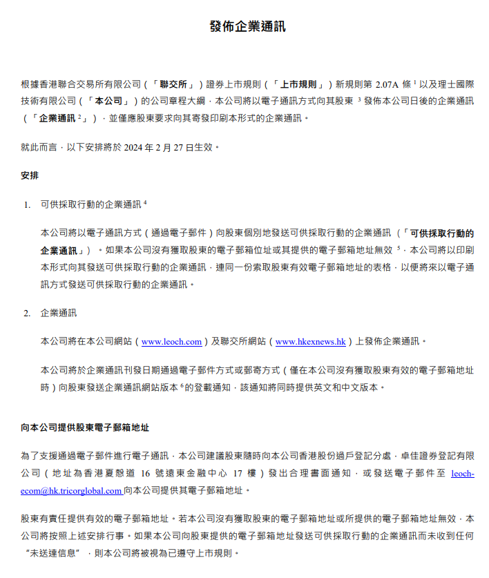
投资者联络资料&企业通讯安排
遗失股票证明书
投资者日志
电子采购平台
投资者联络资料&企业通讯安排
股价信息
上市文件
公告及通函
财务报告
企业管治
投资者联络资料&企业通讯安排
遗失股票证明书
投资者日志
投资者关系
投资者联络资料&企业通讯安排
投資者聯絡
電郵: ir@leoch.com
Fax: +852 2117 0016
地址:香港新界荃灣海盛路3號TML廣場33樓C室
提供電子郵箱地址或要求提供印刷本表格.pdf